试运营火爆的世界最大规模市内滑雪场深圳前海冰雪世界项目,在近日突陷股权回购纷争。
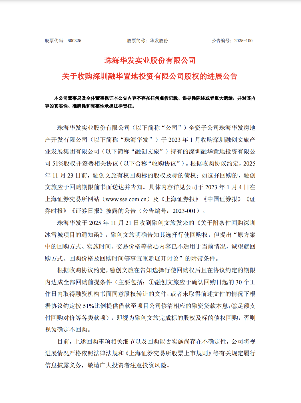
11月24日,华发股份(600325)发布公告,公司全资子公司珠海华发房地产开发有限公司(以下简称“珠海华发”)收到曾经的合作伙伴、深圳融创文旅产业发展集团有限公司(以下简称“融创文旅”)《关于附条件回购深圳冰雪城项目的通知函》,但要求作废原协议核心条款重新讨论,引发市场广泛关注。

这场纷争源于2019年底的合作。当时融创中国计划在深圳前海打造大型冰雪文旅项目,与意图开拓深圳市场的珠海国企华发股份达成合作。
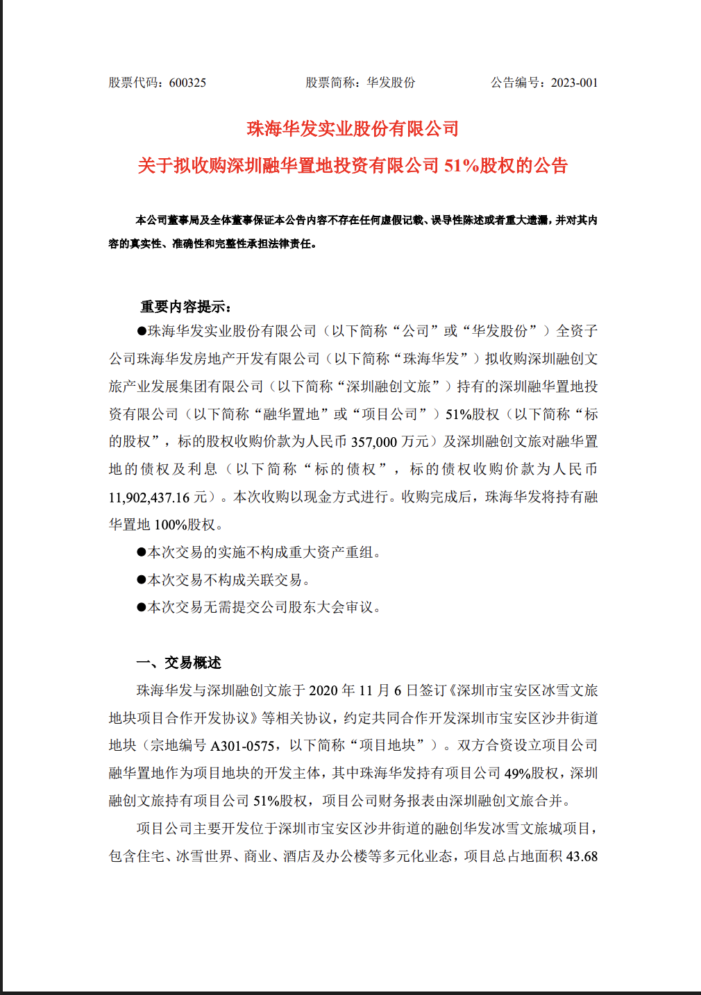
2020年11月,双方以127.1亿元底价竞得项目地块,共同成立深圳融华置地投资有限公司,融创持股51%主导开发,华发持股49%,项目定名融创华发·深圳冰雪文旅城,总投资计划182.9亿元,规划建设全球最大室内滑雪场等业态。值得注意的是,融创当时的出资款系通过质押项目股权向华发关联公司所借。
2022年融创债务爆雷后,无力支付项目后续地价款,项目一度陷入停滞。
2023年1月,华发以35.8亿元现金收购融创所持项目公司深圳融华置地51%股权及相关债权,该款项用于融创偿还部分融资。双方协议约定,融创文旅拥有截至2025年11月23日的项目公司股权及债权回购权,但未明确回购价格调整机制。

华发接盘后推动项目重启,其开发的人才房顺利销售回笼资金。到2025年7月,项目内7块商业用地以44.05亿元被政府收储,有分析称,随着商业用地被收回,项目业态结构出现变化,会影响标的资产的整体价值。
9月,核心项目冰雪世界启动试运营,被称为是全球规模最大、纬度最低、垂直落差最大、单道最长的室内滑雪场,市场反响热烈。国金证券预测项目成熟期每年可贡献1.3亿元净利润。
就在项目公司回购权到期前2天的11月21日,融创文旅突然向珠海华发发函提出行使回购权,但提出“原方案中的回购方式、实施时间、交易价格等核心内容已不适用于当前情况,诚望就回购方式、回购价格及回购时间等事宜重新展开讨论”的附带条件。

根据收购协议约定,融创文旅在告知选择行使回购权后且在协议约定的期限内达成全部回购前提条件(主要包括:①融创文旅应于确认回购日起的 30 个工作日内取得融资机构书面同意股权转让的文件,或者未取得前述文件的情况下根据协议约定按 51%比例提供借款至项目公司偿清相应的融资贷款本息;②足额支付回购对价等各类款项),即视为融创文旅完成标的股权及标的债权回购,否则视为确定不回购。

当前两家公司各有机遇和挑战。对于融创而言,11月5日,其约96亿美元规模的境外债重组方案获香港高等法院正式批准,至此,重组计划条件均已达成,即将生效,公司也将率先成为境外债基本清零的大型房企。旗下融创文旅为全球冰雪产业领军者,全球最大室内冰雪运营商。而华发股份三季度虽然营业收入517.5亿元,同比增长63.98%,但受毛利率下滑叠加资产减值短期拖累业绩表现,实现归母净利润1.02亿元,同比大幅下滑92.31%。
华发股份表示,回购相关细节及实施存在不确定性,将按规定履行信息披露义务。截至发稿,双方尚未宣布是否达成共识。
撰文/视频剪辑:南方+记者 李荣华
图片/视频拍摄 :南方+记者 鲁力 朱洪波正规配资平台
元鼎证券_多端交易系统——打造便捷式证券体验,诚邀你前来探索!提示:本文来自互联网,不代表本网站观点。